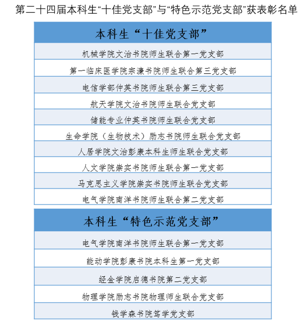
近日,党委学工部、大学生党委公布了第二十四届本科生“十佳党支部”获评名单,国产探花
文治书院师生联合第一党支部成功入选并在表彰大会上进行风采展示。近年来,国产探花
文治书院师生联合第一党支部坚持党建引领、双院协同、学科牵引、内外联动,组织引领广大同学把论文写在祖国大地上,做新时代西迁精神新传人。支部连续5年获评“十佳党支部”。


厚基础——加强政治理论学习,夯实基层组织建设
扎实开展学习习近平新时代中国特色社会主义思想主题教育。支部始终将学习习近平新时代中国特色社会主义思想主题教育贯穿支部建设工作中,开展专题理论学习、读书分享会、西迁老教授寻访等活动,促进支部思想理论建设不断走深走实。

选优配强支部骨干,发挥关键少数作用。学院党委为支部配备由学院党委组织员、国家级青年人才、书院辅导员和机关主管组成的指导教师队伍,对支部工作进行全方面全过程的指导和帮助。支部委员会由5名学生党员组成。支部现有正式党员11人,预备党员26人。
坚持建章立制,巩固支部建设成果。支部每季度开展一次党员大会,每月开展一次支委会及支部书记讲党课活动。支部设置功能小组,负责党员论坛等支部活动的筹备。邀请同学参与党支部活动,以党建带团建,指导团支部开展“最佳团日”等活动。建立“三会一课,分组管理,党员考核,‘三一’行动,定期联系党外群众组织”五类工作制度,充分发挥战斗堡垒作用。
强化双院协同,学院资源下沉支部。学院领导结合党的二十大精神讲授专题党课、学院青年教师走进支部分享青春奋斗故事。在书院社区建设“学院建设、书院管理、支部使用”的党建工作站,为支部工作和师生交流提供物理保障。支部组织同学走进国家级示范中心参观学习,增强专业素养。

夯实组织建设,开展“1+X”支部共建。支部与学院的本科生支部、硕士生支部、兄弟高校学生党支部及机械实验中心教工党支部开展支部共建,开展创新港参观、理论学习、专业认知等专题活动,增强支部成员对课程学习、科研规划、未来就业等方面的认知。

树榜样——党员发挥先锋模范作用,服务同学成长成才
围绕中心任务,服务同学成长成才。支部始终将“为师生办实事”的理念贯彻到工作中,积极响应同学诉求,组织开展“赴创新港参观学习”、“大二分流宣讲”、“大四保研经验分享”,“考研考公分享会”等一系列活动,从师生的需求出发、为师生办实事,营造“相互协作,密切沟通“的良好支部交流环境。

坚持四个面向,踊跃参与科技创新。支部党员竞赛获奖比例达到72.98%,共获得国际级及国家级奖项37项;学生干部任职比例达到52.78%;支部党员累计申请国家发明专利5项,软件著作权7项,期刊论文8篇。多名支部成员获优秀学生标兵提名、国家奖学金、机械设计创新大赛一等奖等奖项。

支部工作获省部级媒体报道10余次、交大新闻网及其他媒体报道200余次。其中由支部发起的“壮乡同心八桂行”社会实践队伍被人民日报报道,浏览量达3.7w人次。

重实践——坚持知行合一,用脚步丈量祖国大地
投身创新创业实践,积极参与志愿服务。支部党员参加大创比例达到86.48%,累计参加大创项目39次。智能物流搬运机器人、基于R0S的机器人视觉智能汽车研究与实现、轮式格斗机器人的设计与制作、FSAE赛车传动系统的优化设计与仿真分析、智能产线的设计与运行等项目中均活跃着支部成员身影。支部党员中有22人志愿工时达到100以上,占比59.46%。


用脚步丈量大地,服务地方经济社会发展。支部党员参加社会实践比例达到97.30%,累计参加社会实践50次。由支部发起的“壮乡同心八桂行”社会实践团队稳接四年接力棒,立足广西少数民族地区开展社会实践活动,累计组建18支社会实践队伍,开展的支教活动受众人数达1300+。并在乡村开展了推广普通话活动,并在乡村振兴示范村开展经济与文化调研,与贺州市平桂区、河池市宜州区分别于2021年、2022年建立社会实践基地两处。截至目前,实践团队累计省部级媒体报道8次,地市级媒体报道12次,与此同时“壮乡同心八桂行”团队累计国家级奖项5项,省级奖项2项,形成相关调研报告10篇,累计500余页。

在过去的一年中,在学院书院悉心指导下,支部以厚基础、树榜样、重实践作为工作主线,坚持党建引领、双院协同、学科牵引、内外联动,先后获评国产探花
“学生先进党支部”、“全国百强社会实践团队”,并连续五年获评“十佳党支部”荣誉称号。机械学子将始终胸怀“国之大者”、弘扬西迁精神、勇担国家使命、共创交大荣誉,将论文写在祖国大地上,在强国建设、民族复兴伟业中争当排头兵和生力军。